进化、再进化、超进化!奈特科尔TIP2
作为国内业界最钟情于玩转黑科技的奈特科尔,旗下各系产品都充分秉持了厂家科研创新,深耕技术的理念。其中便携的T系列,尤其是多款先进的钥匙灯产品,深受EDC玩家和极客群体的喜爱。
继首作TUBE一炮而红之后,接连推出了TIP、TINI、TUP等性能瑜珈强劲,堪称“指间核弹”的高科技钥匙灯,即便是各家友商都开发并推出自家同类产品的今天,奈特科尔的各型钥匙灯都是性能最佳,科技含量和做工最佳的,可以说能打败奈特科尔的,就只有奈特科尔本“奈”了。
即便如此,在几乎一家独大的情况下,奈家的钥匙灯的进化也没有停滞懈怠,T系列最新钥匙灯——TIP2横空出世:双核CREE LED720流明、航空铝合金一体CNC加工、磁吸快拆取用、内置锂电直充、双开双模四档位、ATR温控电路一键极亮、IP67级别防水1米防跌落、可拆全向背夹……这一堆敲黑板、划重点的性能特点,宣告着钥匙灯王者的桂冠,又双叒叕戴在了经过进化再进化,达成超进化的奈特科尔的头上。
TIP2的外包装一如既往采用奈特科尔产片的设计,黑底黄字搭配产品写真,最重要的产品特点都标在了包装正面;反面则是详细特点和重要技术参数等信息。内包装也依旧采用吸塑盒,放置有TIP2本体一个、说明书和售后服务卡各一份。
先来看一下尺寸和重量:62.2*26.9*13.4毫米的三维尺寸,单本体42.1克,加装背夹后全重仅46克,所说与标称略有出入,但不到5克的差异,随身携带完全感觉不出来。
TIP2包含3部分:双核钥匙灯和快拆尾盖组成的钥匙灯本体,以及一个可全向装载本体的塑料背夹。快拆尾盖顶部带有一个半圆环用以装配钥匙链,通过两颗埋置在钥匙灯尾部的方形钕硼强磁铁连接在本体之上。
尾盖在连接状态下可承受2.5公斤的纵向拉力,超过这个力度才会被拉开分离,实现快拆;而机加工成型的台阶式盖帽结构可以阻止横向位移并防止杠杆力形式的操作来轻易“掰”“撅”开尾盖,与尾盖分离后的TIP2可以吸附在钢铁表面充当小型工作灯使用,从而解放双手。这在之前的诸多型号上不曾有的功能,设计得很巧妙。
即使是在盖上尾盖后,TIP2依然可以通过其强磁吸力吸附在钢铁之上,提供平行于吸附面来提供照明,满足不同情况下的不同需求。
同时在移除尾盖后,可以再两颗磁铁中间看到一个MICRO USB充电口,可以通过电源适配器、充电宝等对其500mah的内置式锂离子电池进行充电。
相比TIP的开放式、TINI和TUP的硅胶塞式,这种隐藏式的充电口可以得到更好的保护,加上一体加工的外壳免去了以往钥匙灯两片式结构在防护性上的弱势,同时TIP2内设防水结构,可以有效保护充电口,并不用担心进水而损坏。
背夹虽说是塑料制品,但用料做工都毫不马虎,表面质感和触感和本体铝合金表面完全一致,并在夹片弯角处做了加强筋设计,还打上了“NITECORE”的LOGO。
黑色半透明的背夹上两边都留有矩形开口用来空出TIP2的按钮位置以便操作,同时TIP2也可以以不同方向插入装配使用。在搭配背夹时,TIP2不但可以夹在裤兜、腰带上使用,还可以夹在帽檐及制服肩绊上,摇身一变成为一个帽灯或勤务灯。
TIP2从命名上就可以看出是TIP的直系继承者,两者有着相近的外形尺寸,但是在性能上有着大幅提升:首先是LED单元,由一枚变为两枚,双倍输出,版本也由原来的S2升级为S3;并且将原先TIP的橘皮杯改为了光面杯,再搭配透镜,增加了远射能力,使其可以达到93米的照射距离,对于一个小小的钥匙筒来说,足矣。
此外,TIP2将拆卸式背夹作为标配,要知道TIP在一开始推出的时候是没有配背夹的,背夹是在后续推出的TIP2017版上才增加的,手上这个伊拉克成色的老TIP的背夹则是我购买后想用来别在腰带上而自己用3M双面胶黏上去的不锈钢钱夹,都怪自己耐不住性子入手早了。
性能方面,两颗CREE XP-G3 S3可以输出720流明的最高亮度,光强2160cd,满电状态极亮档位下续航虽然只有15分钟,但钥匙灯用于极亮照明的情况,在日常使用中还是不多见的,足以用来应付短时需求;而中高两档的续航和T系列其他钥匙灯相比,对照各型号档位输出亮度和电池容量来说,表现算挺不错的,在高校恒流电路的护航下,可以提供最长55小时的稳定输出。当然,和TUP还是没法比的, TUP的定位与其说是钥匙灯,不如说是便携灯,毕竟个头比很多友商的迷你筒还要大。
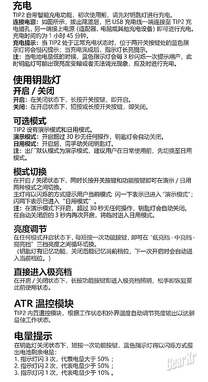
TIP2依旧保留了自TIP起,奈特科尔钥匙灯的经典双开关设计,两个开关设计在同侧,前面的负责档位切换和一键极亮,后侧的负责开关机(长按开机,短按关机)。同样保留下来的还有双模式切换功能呢,可以通过同时按下两个按钮,让手电在演示模式(DEMO)和日常模式(DAILY)之间切换。在充电时,两个按钮之间的蓝色LED背光灯也能提示用电及充电状态,具体操作如下:
作为一款钥匙灯,TIP2的照明表现令人满意,低档可以在全黑环境下提供近距视物的同时也不打扰到别人,半夜起来上个厕所啥的也不会弄醒小朋友;中档在夜间低光环境下可以提供清晰且不刺眼的照明,也是用到最多的档位;高档位则具有足够的铺路效果,可以照亮整个楼道和前方大片道路,让经常走夜路的女生们也能觉得安心;而无论处于那个档位都可以一键进入的极亮档,不但可以提供更远更广更亮的光照范围,弱光环境下直视,强光视觉残影能让人有明显的失衡感和短暂失明,在紧急情况下不失为一种自我防卫的辅助手段。
不过缺点也不是没有的,首先是价格,近500的价格再次刷新了T系列钥匙灯的价格记录;其次是灯头透镜由于采用树脂镜片,抗磨损能力较差,在日常使用了几天后,就在上面留下了较为明显的划痕,影响美观。
再有一点,要是像我一样用于吊挂门禁卡的话请注意,TIP2尾部强磁结构对某些磁卡会有影响,最好避免携带的时候放在一起(我的是芯片卡)。对电子设备也会有所影响,这也可能就是为什么这次的称重数据会和厂家标称有所出入到原因。
总的来说,TIP2是款非常适合日常使用和携带且功能完备,性能优异的钥匙灯。对了,它另一侧的外壳上没有任何打标或印刷物,有条件的玩家可以自行DIY创作,也可以请商家订制LOGO哟~
最后来个新品合影吧~
- Mountain Hardwear MAESTRO 机甲战士
- 发布于 11月10日
- 进化——Lii Gear 河豚炸弹背包评测
- 发布于 12月02日
- FENIX/菲尼克斯 HL30户外钓鱼头灯 白光/红光 双光源 测评报告
- 发布于 09月04日
- 强悍防水——5.11 48370 EXOS RAIN SHELL埃克斯夹克
- 发布于 04月10日











Nice!
升级升级
嗯,可能会和之前的那些一样推出红铜和不锈钢版以及cri高显色版也说不定